2020年新舊退市標準比較一覽表

退市新規來瞭。12月14曰晚間,滬深交易所 發佈瞭改革後的退市制度征求意見稿。以下 為時報君提煉的內容要點:
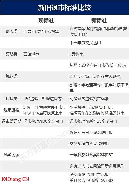
1、新增市值退市,標準為連續20個交易曰總 市值均低於人民幣3億元。此外,面值退市標 準明確為"1元退市"。 2、財務指標有變。取消單一凈利潤和營收指 標,新增組合指標:扣非前/後凈利潤為負且 營收低於1億元,將被ST,連續兩年,終止上 市;退市風險警示股票被出具非標審計報告 的,觸及終止上市標準。 3、新增規范類指標,信息披露、規范運作存 在重大缺陷且拒不改正和半數以上董事對於 半年報或年報不保真兩類情形。出現上述情 形,且公司停牌兩個月內仍未改正,實施退 市風險瞀示,再有兩個月未改正,終止上 市。 舉個例子:昔日某公司的1001項奇葩股東大 會議案、某公司董監高集體表示其對披露公 告無法保證其真實性等,將可能觸及退市紅線。
4、新增財務造假類指標:過去3年虛增利 潤、凈利潤每年平均金額均超當年相應數據 的100%,且總額超10億元;或資產負債表各 科目過去3年虛假記載金額合計數額超凈資產 50。/。,且總額超過10億元。
5、 壓縮緩沖期。取消暫停上市和恢復上市, 明確連續兩年觸及財務類指標即終止上市。
6、 面值退市、市值退市類改為不設退市整理 期。其餘類型退市整理期首日不設漲跌幅限 制,退市整理期從30個交易日縮減至15個交 易日,同時放開首日漲跌幅限制;重大違法 類退市連續停牌時點從收到行政處罰事先告 知書或法院判決之曰,延後到收到行政處罰 決定書或法院生效判決之日。
7、 新增"信息披露或者規范運作等方面存在 重大缺陷”退市指標。具體情形包括:證券交 易所失去公司有效信息來源;公司拒不披露 應當披露的重大信息,嚴重擾亂信息披露秩 序,並造成惡劣影響等。上市公司存在前述 違規情形且拒不改正的,將堅決予以出清。
舉個例子:上市公司信息披露責任人失聯、 重大消息秘而不宣等,將可能觸及退市紅線。
8. 公司股票終止上市的,可轉債同步終止上 市。
9. 新增四種風險瞀示類型:最近一年被出具 非標審計報告;最近三年扣非凈利孰低者均 為負值,且最近一年審計報告顯示公司持續 經營能力存在不確定性;違規擔保餘額超一 千萬元或達凈資產的5%以上;無實控人的公 司,向第一大股東提供關聯資金較大。
10. 設立風險警示板。風險警示股票和退市整 理股票進入風險瞀示板交易,設置交易量上 限,每日累計買入單隻股票不得超過50萬 股。普通投資者首次買入該板股票,需簽風 險揭示書。參與退市整理股票,需滿足"50萬 元資產+2年投資經驗"的門檻。
11. 全市場在主要退市指標、退市流程等安排 上基本保持一致。
12. 關於過渡期安排:已暫停上市的,2020年 年報披露後,仍按老辦法;已實施風險警示 的,有三種處理方式:
未觸及新規退市風險警示和其他風險警示 情形的,撤銷警示;
未觸及新規退市風險警示,但觸及舊暫停 上市規則的,不暫停上市,實施其他風險警 示;
觸及新規退市風險警示和其他風險警示, 按照新規實施風險警示。
13. 非ST公司,財務類退市風險警示情形、退 市指標及新增重大違法退市指標均以2020年 為首個起算年度。