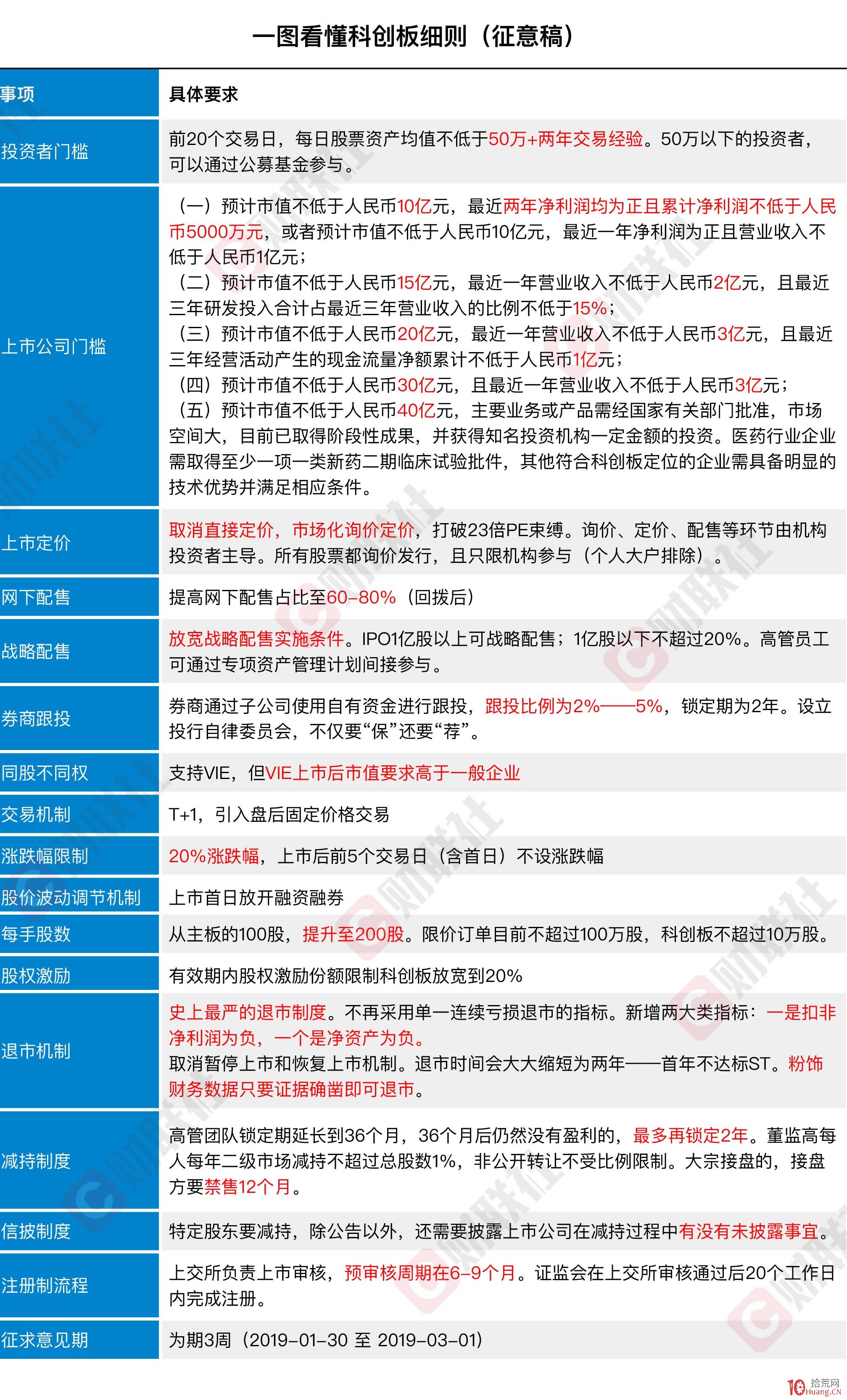
2019年1月30日,中國證監會和上海證券交易所1月30日晚間密集下發多份針對科創板的政策規則,包括《科創板首次公開發行股票註冊管理實行辦法》(征求意見稿)等3份部門規章和6份交易所規則。財聯社梳理文件發現,科創板在券商跟投、漲跌幅限制、發行定價、退市和信批制度等方面亮點頗多。對於市場之前關註的T+0交易制度、投資者50萬門檻則沒有突破,體現瞭“重質求穩”的特點。中國證監會副主席方星海在當日下午的政策解釋會上表示,文件將向社會公開征求意見30天,之後修改並正式出臺文件,企業即可開始申報。財聯社帶大傢一起梳理本次征求意見稿諸多亮點:
1、今日發佈政策的征求意見周期為30天,也就是說相關制度將在3月初正式實施,迎來首批申報企業。2、實行註冊制,上交所將負責科創板發行上市審核,初步預期的審核周期在6-9個月,證監會則在上交所審核通過後20個工作日內完成註冊。3、科創板重點支持新一代信息技術、高端裝備、新材料、新能源、節能環保以及生物醫藥等高新技術產業和戰略性新興產業,推動互聯網、大數據、雲計算、人工智能和制造業深度融合,引領中高端消費,推動質量變革、效率變革、動力變革。4、科創板根據板塊定位和科創企業特點,設置多元包容的上市條件,允許符合科創板定位、尚未盈利或存在累計未彌補虧損的企業在科創板上市,允許符合相關要求的特殊股權結構企業和紅籌企業在科創板上市。5、科創板股票的漲跌幅限制放寬至20%.此外,為盡快形成合理價格,新股上市後的前5個交易日不設漲跌幅限制。6、科創板要求個人投資者參與科創板股票交易,證券賬戶及資金賬戶的資產不低於人民幣50萬元並參與證券交易滿24個月。7、科創板將調整單筆申報數量要求,不再要求單筆申報數量為100股及其整倍數,對於市價訂單和限價訂單,規定單筆申報數量應不小於200股,可按1股為單位進行遞增;市價訂單單筆申報最大數量為5萬股,限價訂單單筆申報最大數量為10萬股。此外,可以根據市場情況,按照股價所處高低檔位,實施不同的申報價格最小變動單位,以降低低價股的買賣價差,提升市場流動性。8、科創板將優化融券交易機制,科創板股票自上市後首個交易日起可作為融券標的,且融券標的證券選擇標準將與主板A股有所差異。9、科創板企業因重大違法強制退市的 不得提出新的發行上市申請、永久退出市場10、壓縮科創板企業退市時間,觸及財務類退市指標的公司,第一年實施退市風險警示,第二年仍然觸及將直接退市。不再設置專門的重新上市環節,已退市企業如果符合科創板上市條件的,可以按照股票發行上市註冊程序和要求提出申請、接受審核,但因重大違法強制退市的,不得提出新的發行上市申請,永久退出市場。11、科創板上市時尚未盈利的公司,控股股東、董監高人員及特定股東在公司實現盈利前不得減持首發前股份。12、科創板公司的並購重組應當圍繞主業展開,標的資產應當與上市公司主營業務具有協同效應,嚴格限制通過並購重組“炒殼”“賣殼”.13、上交所公佈首次公開發行股票5套市值指標。具體為:(一)預計市值不低於人民幣10億元,最近兩年凈利潤均為正且累計凈利潤不低於人民幣5000萬元,或者預計市值不低於人民幣10億元,最近一年凈利潤為正且營業收入不低於人民幣1億元;(二)預計市值不低於人民幣15億元,最近一年營業收入不低於人民幣2億元,且最近三年研發投入合計占最近三年營業收入的比例不低於15%;(三)預計市值不低於人民幣20億元,最近一年營業收入不低於人民幣3億元,且最近三年經營活動產生的現金流量凈額累計不低於人民幣1億元;(四)預計市值不低於人民幣30億元,且最近一年營業收入不低於人民幣3億元;(五)預計市值不低於人民幣40億元,主要業務或產品需經國傢有關部門批準,市場空間大,目前已取得階段性成果,並獲得知名投資機構一定金額的投資。醫藥行業企業需取得至少一項一類新藥二期臨床試驗批件,其他符合科創板定位的企業需具備明顯的技術優勢並滿足相應條件。「拾荒網|10Huang.CN」你的炒股學習專傢