01 成為一名擁有科創板參與資格的投資者
個人投資者開通科創板權限需要具備以下四點:
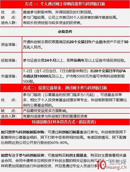
1.證券賬戶具備兩年及以上的交易經驗;
2.證券近20個交易日的金融凈資產達到50萬元以上;
3.符合相應的風險評級;
4.通過科創板知識測試;
符合以上要求的個人投資者將可以開通科創板權限,直接參與科創板投資。
如不符合以上要求,也可通過購買公募基金間接參與。
普通賬戶開通路徑:

融資融券賬戶開通路徑:
◆手機軟件:交易→融資融券→賬戶管理→科創板開通
◆電腦軟件:我的→業務辦理→融資融券→業務權限→科創板
業務測評需要達到90分以上,為瞭避免影響交易,請務必自己答題。
流程中如果遇到任何疑問,可以聯系您的財富顧問或者撥打熱線電話(38816595)瞭解科創板相關知識。
完成測試並點擊開通後請務必按原路徑點進去確認是否開通成功。
02 個人參與科創板的渠道
由於個人投資者無法參與科創板網下申購,所以目前個人投資者參與科創板的渠道主要有兩種:
① 直接參與;
② 購買公募基金產品間接參與。
①開通瞭科創板權限的個人投資者可直接參與科創板的新股網上申購及上市後的交易。
提醒:由於科創板的交易規則與主板不同,投資者需進行詳細瞭解,我們在科創板交易指南一圖通(點擊文字跳轉)已經有非常詳細的講解瞭。
②沒有科創板權限的個人投資者可通過購買公募基金間接參與科創板及科創板打新。
